北京出租车牌已经合法了?
时间:2022-09-04 08:49:05 编辑:车主手册
北京出租车牌是不合法的,出租车牌本身就是一种非法交易。在北京,北京号牌一般都是通过摇号的方式获得。直白的说,只有自身通过正规的摇号流程中签获得的号牌,才是合法合规的。况且出租车牌合同也没有相关的法律依据,实在是不靠谱!

依据《机动车登记法》的第64条,任何单位和个人不得有下列行为:
1、伪造机动车号牌、《机动车行驶证》或者《机动车登记证书》;
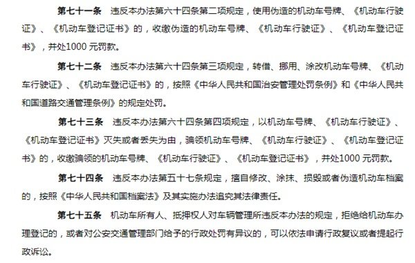
2、使用伪造的机动车号牌、《机动车行驶证》或者《机动车登记证书》;
3、转借、挪用、涂改机动车号牌、《机动车行驶证》或者《机动车登记证书》;
4、以机动车号牌、《机动车行驶证》、《机动车登记证书》灭失或者丢失为由,骗领机动车号牌、《机动车行驶证》或者《机动车登记证书》;
5、非法扣留机动车号牌、《机动车行驶证》或者《机动车登记证书》。

而出租车牌就已有了转接,挪用的相关性质。还有就是,你无法确保所租车牌是否为伪造、盗用、以丢失为由骗领等违法渠道获得。而以上方式获得的车牌是要依法追责并进行罚款的。所以说,北京出租车牌是否合法,还没有相关的法律依据,群众们要理性分辨,避免造成相关的犯法行为。
相关文章
- 可以,北京的临牌分为行政辖区内临牌和跨行政辖区临牌。根据交通管理部门的规定,如果您计划去外地旅行或跨行政区域开车,您需要申...[详细]
- 1、办理保险:购车后,您可选择在4s店购买车险或自行选择保险公司进行投保。为了保障交通安全,购买车险是必不可少的一环。 2、缴纳...[详细]
- 1、柴油版北京bj40车型动力稍显弱,起步时肉,噪音比较大,适合对柴油车的要求较低的消费者。 2、对于追求更低油耗的消费者来说,该车...[详细]
- 对于北京户籍居民而言,购车需要满足以下条件: 1、本人在北京市没有未登记小客车,并且名下没有应报废但未办理注销登记的机动车;...[详细]
- 据了解,北京车牌号摇号需要符合一些条件。首先,申请人需要拥有北京市户口,并持有公安交管部门核发的有效机动车驾驶证。其次,个...[详细]
- 北京车牌无法直接过户给别人,因为车牌属于经车辆所有权人申请并由车辆管理部门核实后发放的,并不属于个人所有物。不过,如果个人...[详细]
- 据了解,要在北京摇到车牌号需要满足一些条件。首先,你需要拥有北京市户口,并持有公安交管部门核发的有效机动车驾驶证。其次,你...[详细]
- 需要明确的是,根据最新的资料,北京并没有取消摇号政策。相反,2023年将有一系列政策调整,旨在增加购车的便利和提升社会公平性。新...[详细]
- 根据新规定,北京市民在2023年将有三次机会参与小客车摇号。在每年的5月、6月和12月这三个月份,市民可以期待自己的摇号结果。具体来...[详细]
- 首先,企业需要满足一定的资格条件才能够申请北京企业摇号。这些资格条件包括:注册地在本市、具有统一社会信用代码的有效营业执照...[详细]
- 据官方统计数据显示,北京小客车摇号的中签几率极低,目前大约只有0.03%左右的成功率。因此,如果你急需购车,建议可以考虑购买不需...[详细]
- 北京市小客车指标摇号是一个需要运气和符合条件的过程。根据相关数据,北京市小客车摇号概率大概在0.03%,也就是说,如果有3000人同时...[详细]
- 首先,所有家庭成员必须符合以下条件:家庭成员仅限于配偶、子女、父母、公婆或者岳父母;所有家庭申请人及其配偶名下没有本市登记...[详细]
- 为了公平地分配车牌指标,北京市实施了摇号制度。而近年来,这个制度也在不断进行调整和改革。目前的政策是每年只有三次摇号机会,...[详细]













