车险最低1.9折,第三次商业险费改对车主有何影响?
相信有车一族都有这样的感觉:自己的爱车一年没有出过险,甚至连续3年没有出过险,但是在买保险时,仍旧觉得保险的价格比较高,特别是没有出过险的老司机就会吐槽着“怎么就不能再便宜点呢?”最近,汽车商业险要进行第三次改革了,这对于少出险和0出险的车主朋友来说,是特大好消息啊。我们就来好好聊一聊,第三次商业险费改对车主的切身影响有哪些。

为什么要进行第三次费改?
承接上两次费改,让车险费率更具公平性,实现费率高低与风险状况精确匹配,让低风险的车主们享受更低的费率,高风险的车主们也会“享受”更高费率,激励更多的车主提高安全守法驾驶意识。
第三次费改有什么不同?
进一步放权,保险公司可以直接针对投保车辆的综合情况给出投保费率。并且首次引进交通违法系数,也就是说违章次数越多的车辆,费率系数越高,需要支付更多的保费。

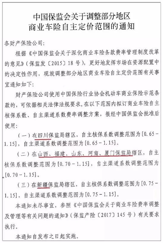
此次费改是全国性的吗?
本次费改首先在四川、新疆、山西、河南、福建、厦门、山东七个地区进行试点。未来也会有许多城市加入其中。
费改试点的时间?
试点地区的费改将从2018年第二季度开始实施。
费改后如何确定商业险折扣?
商业险折扣=自主核保系数*自主渠道系数*NCD系数*交通违法系数
以厦门地区为例,NCD系数在全国基础数据上进一步细化,五年不出险折扣系数低至0.4折,因此,此次费率改革后,五年未出险的厦门车主最低折扣可达1.96折(70%×70%×40%=0.196)。

其实车险费改从几年前就开始了,如今已经到了第三次,商业险作为车险中的核心部分,可以说是关乎我们用车过程中的大部分意外情况,如何让费率更合理,更公平,这也是这次费改的大方向,而本篇提到的折扣系数则就是费改的核心之一,安全驾驶的人费率更低,危险驾驶的人费率更高,这无疑是未来的大方向。
不出险少出险的,就该少收钱
同意的,点赞
