中国拟对美国进口车关税开刀,一辆车将贵十余万元
北京时间4月4日下午,中国发布对美国的关税反制措施,国务院关税税则委员会决定对原产于美国的大豆、汽车、化工品等14类106项商品加征25%的关税,其中涉及汽车条目28项,涵盖了当前主流排量和部分大排量SUV车型及小客车,还涉及到新能源车型和零部件层面,实施日期另行公布。

根据美国贸易代表办公室建议的清单,其中所涉及到的中国向美出口的汽车产品及零部件都将被额外征收25%的关税,对此,对于此次加征关税中汽协常务副会长董扬直言:“中美汽车合作是互利的合作,对美方绝对有利,如果没有在中国市场的发展,美国的通用、福特、克莱斯勒三大汽车公司将沦为二流公司!”

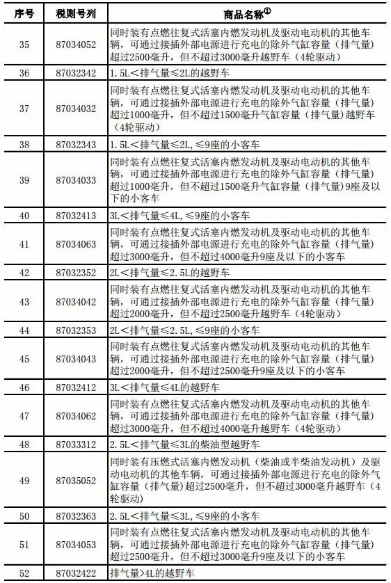
根据名单,加税车型主要有以下几个类型
1、排量大于1.5L的汽柴油越野车
根据名单第34条、42条、46条、48条、52条规定,排量大于2.0L的汽柴油越野车均在加税行列中,包括牧马人、大切诺基、探险者、领航员、林肯MKC、林肯MKX、酷威、凯雷德等一系列SUV。
2、排量大于1.0L的非插电混动车型
符合此条规定的车型有林肯MKZ混动版
3、排量介于1.5L~ 4.0L之间,座位数少于9个的小客车
科迈罗、MUSTANG、克莱斯勒300C、大陆等车型均符合此列
4、仅装驱动电动机的其他车辆(第58条)
这条似乎是特意针对特斯拉Model S、Model X等纯电动汽车所提,所以虽然是插电车型,也要加税!
5、其他车型(第59条)
当然,可以理解为防止有漏网之鱼,特意加了此条。
按照中国的关税政策,以上车型的进口关税税率将提高至50%!增值税依旧是17%,消费税看排量在1%~40%之间。

影响最大的车企有哪些?
由于美国的通用、福特等都在中国进行了有效的国产化布局。通用福特等大量的主力产品都是中国企业制造的,因此受到进口关税影响基本不大。而特斯拉、林肯、Jeep等品牌,关税的上涨势必导致这些进口车最终售价上调,进而影响销量。
其中,美国关税加征后受到创伤最大的品牌非特斯拉莫属,一方面特斯拉的车型完全依靠从美国进口销售,另一方面,中国市场对于特斯拉来说有着相当重要的意义。

以2014年特斯拉Model S在中国上市时其官方售价为73.4万元为例,若是提升25%的关税征收水平并且暂时忽略其1%的消费税之后,其关税和其他税价格将由19000美元变为40167美元,增值税将由17700美元变为21222美元,依然按照当时6.05的汇率来计算的话,车价便从25%关税水平的73.4万元变为50%关税水平的88.4万元,车价瞬间上浮20%。

进口零部件关税涨价会不会造成国产车(含自主以及合资)价格上涨?
目前在中国进口汽车零部件的国别比例中,日、德占比最大,占到25~30%左右,韩系前两年在15%左右比例,近期下降到10%,美系进口零部件占比只有7%,而且零部件对于车价的影响不算大,所以这点目前其实不用太担心

目前,该清单还并未实施。但受此消息影响,美国汽车制造商股价出现下跌。克莱斯勒美股股价盘前跌2.52%,福特盘前跌1.35%,通用盘前跌幅3.22%。无论是上世纪八十年代的美日汽车贸易战,还是当下的中美贸易战,贸易战的结果都将是两败俱伤的场面。
支持对美加征进口税的点赞
