本田机油门还在继续,讴歌CDX、杰德也召回了
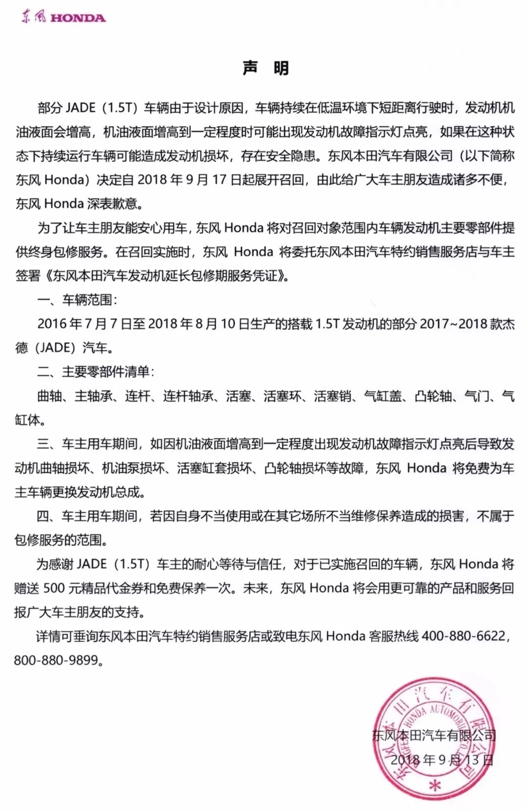
日前,东风本田汽车有限公司根据《缺陷汽车产品召回管理条例》和《缺陷汽车产品召回管理条例实施办法》的要求,向国家市场监督管理总局备案了召回计划,决定自2018年9月17日起,召回部分2017-2018款杰德(JADE)汽车,共计22702辆。

召回范围:
2016年7月7日至2018年8月10日生产的搭载1.5T发动机的部分2017-2018款杰德(JADE)汽车,共计22702辆。
召回原因:
本次召回范围内部分车辆由于设计原因,车辆持续在低温环境下短距离行驶时,发动机机油液面会增高,机油液面增高到一定程度时可能出现发动机故障指示灯点亮,如果在这种状态下持续运行车辆可能造成发动机损坏,存在安全隐患。

日前,广汽本田汽车有限公司根据《缺陷汽车产品召回管理条例》和《缺陷汽车产品召回管理条例实施办法》的要求,向国家市场监督管理总局备案了召回计划,将自2018年9月13日起,召回部分讴歌CDX(参数|询价),共计27554辆。
召回范围:
2015年11月2日至2018年8月1日期间生产的2016-2018款讴歌CDX,共计27554辆。
召回原因:
本次召回范围内部分车辆由于设计原因,车辆长期在低温环境下短距离行驶时,发动机机油液面会增高,机油液面增高到一定程度时可能出现发动机故障指示灯点亮,继续在上述条件下运行车辆,可能对发动机造成影响,极端情况下可能造成发动机损坏,存在安全隐患。

值得注意的是,继CR-V和思域“机油门”事件先后发起召回后,东本UR-V和广本冠道也再次相继召回。截至此次本田两款车型再被召回,本田系已经因“机油门”事件累计召回汽车591,055辆。
不过虽然机油门声势浩大,但所造成的负面影响目前看来已经消退了,如思域上月销量已经突破了两万辆,而CR-V上月的销量也接近一万辆了。对于这类爆款车型,本田通过降价优惠的方式冲抵了很大一部分负面压力,但最终机油增多的问题解决没,要到今年冬天才知真晓。
只要降价,还是有大把人买
同意的,点赞
