卖房续命、高管出走,众泰汽车:我太难了

汽车产业近年来正在走着下坡路,今年年初的疫情更是可以称为一场“黑天鹅事件”,无论是个体工商户还是上市企业,都在承受着巨大的打击,而去年就被传出要倒闭的众泰汽车,最近又发生了较大的人事调动。

近日众泰汽车发布一则公告,众泰汽车公司副总裁陈静因为个人原因辞职;而此前众泰汽车的另外一位副总裁邓晓明也已经辞职。按理说企业的人事调动实则是很正常的人员流转,但放在众泰汽车身上,却似乎有一些不简单。
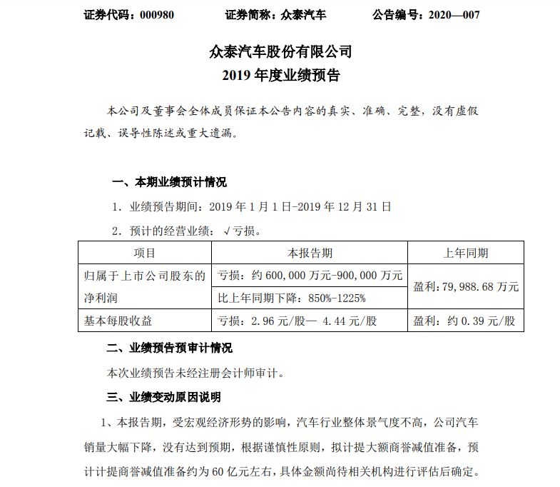
2019年,众泰汽车亏损60亿元
众泰汽车在今年一月份左右发布了2019年年度的业绩预告,其中亏损达到60亿-90亿元、比上年同期下降850%-1225%的数据赫然醒目,这无疑反映出众泰汽车在2019年的艰难处境。

尽管公告中的业绩变动说明中称,因为受到宏观经济形势的而影响而导致汽车行业整体下滑,从而导致汽车销量下降是主要原因。虽然客观因素的确存在,去年一整年汽车产销市场都面临着巨大压力,但是产品说服力不够仍旧是主要原因所在。

众泰汽车之所以被人们所熟知的原因在于他们是一家十分擅长仿制知名车型的一家车企,旗下的众泰SR9车型更是被人们戏称为“廉价Macan”同时因为其旗下车型价格低、配置高、而且早期市场仍然存在SUV红利的时候,布局新品速度极快,以致于在部分汽车消费能力不算太高的低级市场甚至有比较可观的销量。

但随着时间的推移,众泰汽车的质量问题便成为了网络上热议的话题之一,尽管很多车型在上市之初有较高的配置水准(例如众泰T700顶配只需15万左右但却配有百万级豪华都不一定具备的电动吸合门),但是品控未能跟上导致产品小毛病频发,从而形成众泰汽车的整体口碑与风评并不高,导致用户群体的流失也较为严重。其实这是在笔者看来,销量下滑最重要的原因之一。
君马汽车疑似破产

众泰算得上是一个十分热衷于发展旗下子品牌的车企之一,汉腾、国金、君马等等都是众泰汽车旗下各自独立的汽车品牌,但是尽管品牌独立,但所生产的产品同质化非常严重,而且几乎都在同样的区间进行销售,这无形之中其实也进一步削弱了自身的产品力,同时也增加了企业自身的内耗。

成立于2017年的君马汽车初衷是打造年轻人喜爱的汽车品牌,但前后不过3年时间,在2019年就传出君马汽车疑似破产的消息,而在主流企业资讯查找平台上也可以看到,重庆君马新能源汽车有限公司的确处于注销状态,而长沙君马汽车销售有限公司还处于存续状态。尽管众泰官方尚未公布君马汽车破产的消息,但长期的产品没有更新,销量几乎退市的处境,不免也让众泰汽车这一家子公司的现状显得布满迷云。
卖房求存 众泰汽车前途难测
跟去年的海马汽车类似,众泰汽车也开始了卖房求存的道路。母公司铁牛集团在浙江设立具有房地产开发一级资质的投资开发有限公司,据悉所开发的楼盘也即将进入交付期,而且在浙江的多处工业性质的用地使用权也可以被政府进行收储,利用房地产进行资金回笼,让众泰在股指市场上也可获得一丝喘息的机会。

其实只要回顾众泰汽车的发展历程来看,众泰汽车并不是没有机会,入市时间并不算晚,而且也在汽车市场还在上升期之时吃了一波红利,但在自主品牌纷纷开始转向自主研发产品并且着力于精准市场投放的时候,众泰汽车仍旧在走着“广撒网多捞鱼”的品牌布局路线,自然也走向了失败的道路,参考奇瑞汽车,同样是在早期做多品牌战略的一家车企,在后期集中整合资源以后,专注奇瑞品牌的发展,现如今在竞争激烈的汽车市场也算是活了下来;山寨汽车并不是原罪,但在有充裕的资金和条件下进行正向研发,几乎是每一家车企得以长期生存的稳固之路,而众泰,显然是错过了最好的时机,从而落得现在这般的窘境。
- 【车主手册 行业资讯】早在2019年,众泰的各个汽车生产基地都几乎陷入了停产状态,随后公司便被爆出存在破产的风险,企业在2020年开始...[详细]
- 不知大家是否有所察觉,在进入2019年以后似乎就很少再听到与众泰有关的消息,哪怕是众泰经常闹出的负面新闻也少之又少。这就导致了很...[详细]
- 众泰成立于2003年,是一家集汽车整车研发、制造及销售业务于一身的民营汽车企业。众泰汽车的组建成员大部分是从事汽车零配件生产销售...[详细]
- 【车主手册 爆点车评】大迈X7是众泰汽车旗下的一款中型SUV,因为车型的售价只需要11-15万元,所以这款车受到了众多家庭用户的青睐,只...[详细]
- 众泰,一个靠着负面新闻让消费者记住的汽车品牌,最近终于是顶不住要破产重整了。可能有部分消费者不知道为什么众泰会有这么多负面...[详细]
- 近日,沉寂许久的众泰汽车凭借着 众泰汽车2020年将被重组 的消息又冲上了热搜, 2020年10月13日,众泰发文称收到了浙江永康农村商业银行...[详细]
- 凭借着各种山寨抄袭而火爆的众泰汽车,在进入2019年之后就很少再传出新的动态消息,哪怕负面新闻也是少之又少,只有个别网友在微博上...[详细]
- 网友留言询问:众泰E200落地价多少,坐标东莞。 目前众泰E200在售车型只有2018款 Pro一款车型,指导价为6.99万,现阶段东莞市区暂无优惠活...[详细]
- 众泰SR7保养灯归零步骤: 1、关闭点火开关; 2、长按仪表盘左下方的单次记程表归零按键不松手; 3、打开点火开关,此时里程表显示屏开...[详细]
- 众泰T300保养灯归零步骤: 1、关闭点火开关; 2、按住仪表上的两个里程归零按钮不松手; 3、打开点火开关至仪表全亮,等到扳手灯熄灭后...[详细]
- 众泰T500保养灯清除方法: 1、关闭点火开关; 2、按住仪表上的两个里程归零按钮不松手; 3、打开点火开关至仪表全亮,等到扳手灯熄灭后...[详细]
- 众泰T700保养灯归零步骤: 1、首先关闭点火开关; 2、然后同时按住两个箭头按钮,再打开点火开关; 3、点火开关大约接通3秒后,松开两...[详细]
- 说起国产车跟路虎很像的车是什么牌子,就不得不提起陆风X7,这款车型不仅外观神似路虎极光,连自身品牌的英文名(LAND WIND)都与路虎...[详细]
- 很长一串英文的车标suv是众泰汽车,众泰汽车车标采用众泰汽车英文(Zotye)首字母Z,同时Z也融入了浙江以及中国两层意思,象征众泰不仅...[详细]
- z字车标是众泰汽车,众泰汽车车标采用众泰汽车英文(Zotye)首字母Z,同时Z也融入了浙江以及中国两层意思,象征众泰不仅立足于浙江、...[详细]
- 一串字母车标有众泰和特斯拉,众泰汽车车标采用众泰汽车英文(Zotye)首字母Z,同时Z也融入了浙江以及中国两层意思,象征众泰不仅立足...[详细]
- 众泰5008是众泰汽车旗下一款小型suv,相比众泰2008有明显的模仿痕迹,5008在细节上有相应的创新,减少与原车型的一些重复,同时也为了体...[详细]
- 近几年来汽车工业的蓬勃发展,每一年都会有一批新的造车新势力诞生。就在2019年中旬旷世这台车受到了很多人的关注。不过相信大家对于...[详细]
- 众泰Z300保养更归零步骤: 1、关闭点火开关; 2、长按仪表盘上的两个长杆按钮不松开; 3、打开点火开关,使仪表灯处于全亮状态; 4、保...[详细]


















