司法拍卖的车千万别买?到底法院拍卖车能买吗
除了用于抵债,这些机动车被查封的原因千奇百怪,有的甚至是违章以后拒绝交罚款而被查封的。这些司法拍卖的车最大的特点就是“贱卖”,以一个很低的底价拍卖,从而吸引到竞价者。但是了解情况或者曾经深受司法拍卖车折磨的小伙伴都会不约而同的告诫他人,司法拍卖的车千万别买。

为什么这么说呢,请看下面的实例。
实例一:2016年,广西南宁的一位卢先生参加了人民法院的一起司法拍卖会。会上,卢先生以6.8万元的成交价加上3400元的佣金合计7.14万元拍下了一台丰田皇冠。因为车辆长期停放在露天停车场,所以车辆的线路被老鼠咬坏了,最后拖到修车厂花了3.4万元进行维修。
修好以后,已经来到了2017年的1月份,卢先生兴高采烈地开着车到车管所办理过户手续,但车管所经过核查以后告知卢先生该车已于2016年强制报废,无法办理过户手续。
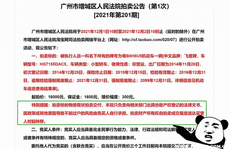
对此,法院的工作人员表示,车辆在扣押阶段,登记机关不能做任何登记,包括报废登记(言下之意就是指车管所私自给车辆登记报废)。此外,所拍卖的东西是否有产权、能否过户以及是否存在瑕疵,法院均不能保证,这些要由竞拍者自己了解(言下之意就是法院只负责拍卖而不管车辆的情况)。
而车管所的工作人员表示,司法拍卖车要查询是否报废,要在拿到拍卖裁定书以后才能查询,而拍卖裁定书是要在拍卖成功以后才能拿到。

实例二:2017年8月,江西庐山市的一位李先生从淘宝司法拍卖上以18万的价格竞拍了一辆奥迪A8。这辆车的前车主是因为欠债不还所以被查封车辆的,最重要的是该车还有接近200条违章还未处理,并且很多都是异地违章。
但法院的工作人员和李先生一同到车管所只是办理了解封而不是过户,完成车辆解封以后李先生就到了交警大队办理违章,但是交警大队非常公正,只能办理12分的违章,其他超过了12分的违章要本人处理。(有办理过车辆过户手续的小伙伴应该都清楚,车辆有违章未处理是不能办理过户手续的)
最终因为无法为车辆办理过户手续,李先生向庐山市法院申请了撤销拍卖成交,而法院也同意撤销,事情到此就结束了。

通过这两个事例我们能够看到,司法拍卖的车存在着很多问题,法院只是知道将车拿出来拍卖而不会事先确认车辆究竟能不能过户,导致车主来回奔波最后却什么也办不到。这也是为什么大家都说司法拍卖的车千万不要买的原因。
- 关于二手车买卖的注意事项。近年来,国家对二手车市场进行了改革和管理,使得购买二手车变得更加可靠和安全。以下是十个买二手车时...[详细]
- 对于购买二手车来说,有几个相对可靠的平台可供选择。其中包括瓜子二手车、二手车之家和懂车帝。这些平台都提供专业检测服务,以确...[详细]
- 二手车过户上牌的步骤如下:首先,买卖双方需要携带身份证和车辆相关证明到当地车管所的过户大厅。在这里,他们会领取《旧机动车买...[详细]
- 二手车上牌的流程及费用明细相对较简单。如果你想给二手车上牌照,首先需要准备以下材料并前往车管所办理上牌手续:买卖双方的身份...[详细]
- 二手车提档过户的流程通常包括以下几个步骤: 1、准备材料:首先,您需要准备好过户所需的相关文件,包括原车的手续以及车主的身份...[详细]
- 异地买二手车过户流程可以分为以下几个步骤。首先,你需要携带一系列必要的材料前往当地的过户大厅,包括车辆行驶证、登记证明、购...[详细]
- 对于二手车异地提档落户的流程,我可以给你一些指导。首先,买卖双方需要一起前往车辆过户的地方,通常是当地的车管所或交通管理局...[详细]
- 据了解,二手车购买时不需要缴纳购置税。根据我国的法律规定,购置税一般在购买新车时缴纳一次。因此,二手车比新车便宜的其中一个...[详细]
- 关于如何检查二手车车况的问题,具体内容如下: 首先,在购买二手车之前,你应该检查车辆的相关证件。这些证件包括机动车登记证书、...[详细]
- 二手车的真实公里数可以通过以下几种方法来查证。首先,你可以检查汽车的行驶记录。这通常包括车辆的维修和保养历史、年检记录以及...[详细]
- 对于怎样买二手车才不会被坑,我可以给你一些建议。首先,你可以判断是否是事故车。观察焊点和螺丝痕迹可以帮助你辨别是否存在事故...[详细]
- 买二手车确实需要一些谨慎和重视,以下是一些建议来确保您买到可靠的二手车。 首先,了解车辆是否可以过户是非常重要的。某些车辆,...[详细]
- 据了解,二手车置换和卖掉哪个更划算是取决于具体情况的。首先,让我们了解一下4S店的置换服务。这项服务允许车主以一定价格抵扣新...[详细]
- 想要查询二手车的事故记录,有几种方法可以选择。首先,你可以前往车辆维修的4S店进行查询。通常情况下,4S店会保留车辆的维修和保养...[详细]
- 据了解,二手车的车牌号码是不能跟随车辆一起过户的。尽管二手车属于商品车辆,但车牌归国家所有。购车后,原车主需要将原车牌归还...[详细]
- 过户次数对二手车有一定的影响。过户次数多的二手车可能会引起人们对车辆存在问题的疑虑,但并不意味着所有过户次数多的二手车都有...[详细]
- 瓜子二手车作为一个发布车源信息的平台在互联网发展中受到了广大消费者的关注。虽然瓜子二手车声称提供正规的车源和专业的检测服务...[详细]
- 二手车过户后是否还能享受4S店的质保服务,主要取决于车辆是否仍在质保期内。如果二手车仍在原始质保期内,那么新车主可以前往相应...[详细]
- 对于鉴定二手车是否为泡水车和事故车,有几个方面的检查可以帮助您做出判断。 首先,您可以仔细检查二手车的底盘部件。如果是泡水车...[详细]


















