大众新迈腾空调制冷怎么用,新迈腾空调使用方法
空调系统使用须知
下列情况制冷装置可能自行关闭或无法接通
● 发动机已关闭。
● 鼓风机已关闭。
● 空调保险丝已烧断。
● 环境温度低于约 +3 ℃。
● 制冷装置的空调压缩机由于发动机冷却液温度过高而暂时关闭。
● 车辆存在某个别的故障。请让特许维修站检测空调。
确保最佳视野的设置
● 去除前窗玻璃前方进气口上的积雪、冰或树叶,以提高加热或制冷功率,防止车窗玻璃蒙上水雾。
● 露出行李箱下部区域的气口,使气流可从轿车前部流向后部。
● 在冷却液已达到工作温度时,使用最大加热功率并尽快除去车窗玻璃上的冰雪。
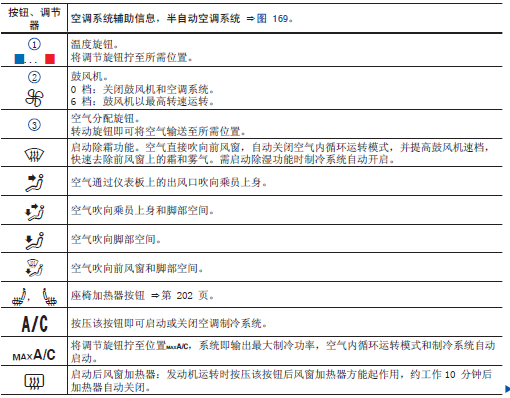
半自动空调系统的推荐设置
● 关闭空气内循环运转模式。
● 将鼓风机转速调至所需速档。
● 将温度调节器置于中间位置。
● 打开仪表板中的所有出风口并对准方向。
● 将空气分配旋钮旋至所需送风位置。
● 按压操作面板中的按钮A/C ,接通制冷装置。在制冷运行模式下将空气抽湿。
全自动空调系统的推荐设置
● 按下操作面板中的按钮AUTO。
● 将温度调至 +22 ℃。
● 打开仪表板中的出风口并对准方向。
粉尘滤清器
活性炭粉尘滤清器可防止车外空气污染物进入车内。必须按规定的时间间隔更换粉尘滤清器,以免恶化空调性能。
因在空气严重污染的环境下使用轿车,粉尘滤清器功效将提前降低,必要时在规定的保养周期之间增加更换粉尘过滤器的频次。
轿车下方有水
在车外空调湿度较大且环境温度较高时,会有冷凝水从制冷装置蒸发器中滴出并在轿车下面形成水洼。这属于正常情况,并不表示有泄漏!
- 大众高尔夫7空调使用说明 空调系统使用须知: 发动机处于运转状态,启动鼓风机后,空调制冷系统方能工作。 所有车窗和电动全景滑动...[详细]
- 大众宝来空调使用如下图所示: 汽车空调制冷系统由压缩机、冷凝器、贮液干燥器、膨胀阀、蒸发器和鼓风机等组成。各部件之间采用铜管...[详细]
- 大众新迈腾定速巡航使用方法 提示: 若交通状况不允许与前方车辆保持一定的安全距离恒速行驶,则切勿利用巡航控制系统恒速行驶,否...[详细]
- 大众新迈腾方向盘按键图解 多功能方向盘是指在方向盘两侧或者下方设置一些功能键,包括音响控制、车载电话等等,还有的将定速巡航键...[详细]
- 速腾儿童锁使用方法 汽车儿童锁又称车门锁儿童保险,设置在汽车的后门锁上,打开后车门在门锁的下方有一小拔杆(保险机构),拨向有...[详细]
- 大众高尔夫7雨刮器使用说明 风窗刮水器处于打开状态时若关闭点火开关,则再次打开点火开关时风窗刮水器将按关闭点火开关前的设定继...[详细]
- 速腾自动雨刷开启时把雨刮拨杆往上拨一个档位即可(开关如图所示),关闭时把雨刮拨至OFF即可关闭。是靠安装在前风挡玻璃后的雨量感...[详细]
- 新速腾显示屏主要集成的功能有无线电台播放显示、CD播放显示、车载蓝牙电话系统、导航系统、可显示空调信息以及前后雷达障碍物探测...[详细]
- 大众新迈腾空调使用说明 空调系统使用须知 下列情况制冷装置可能自行关闭或无法接通 ● 发动机已关闭。 ● 鼓风机已关闭。 ● 空调保...[详细]
- 新速腾低配版为手动空调,风量、出风模式和温度等一切均为手动调节。这种空调适合有机械情节的朋友们,优点是不用费脑筋去想,熟悉...[详细]
- 17款速腾空调使用图解如下,低配使用的是手动空调,高配使用的是自动空调,手动空调的风量、出风模式和温度等一切均为手动调节。这...[详细]
- 大众凌渡打开空调的方法:按下A/C按钮。打开风扇开关,把温控扭拧到蓝色一侧出冷风,调节风速,设置温度。把温控扭拧到红色一侧,打开...[详细]
- 大众迈腾空调管道清洗 空调管道的清洗则需要用到汽车空调清洗剂 , 在汽车空调清洗时,空调清洗剂是必不可少的物品。汽车空调清洗剂...[详细]
- 大众宝来空调使用方法 在自动模式下工作时,空调系统自动控制空气温度、流量及风向,使车内快速达到并保持设定的温度。 ● 按压 AU...[详细]
- 大众高尔夫7空调滤芯更换方法 更换提示: 使用了一段时间后,空调滤芯内的活性炭过滤功能会减退,因此可以去汽配市场上买适配的空调...[详细]
- 大众新迈腾空调不制冷可能有以下原因: 1、汽车空调不制冷的原因,有的时候是汽车空调系统里的冷媒出现了问题。汽车空调的的系统是...[详细]
- 大众宝来空调清洗 1、空调滤网的清洗 清洗前,必须先找到空调滤的位置,每一款车型的空调滤的位置不一样,有的是在前挡风玻璃下面,...[详细]
- 大众迈腾汽车空调系统关闭内循环模式即为外循环模式。 手动空气内循环运转模式 按压操作面板上的内循环按钮,接通和关闭空气内循环...[详细]
- 大众速腾空调不制冷应该按以下步骤检查维修; 1、水箱、冷凝器是车辆重要的散热装置,如果它们太脏就会导致散热不好,不仅会引起发...[详细]
- 捷途旅行者之夜,捷途旅行者双车联袂上市,限时焕新价12.49万元起!
- 历史首次!平均每卖出2辆车,就有1台新能源汽车
- 进化不止 风云A9L光辉(四驱)全球上市,超级置换抢购价17.19万元起
- BJ40增程元境智行版限时焕新价19.48万元上市,两大全系迎新礼免费送!
- 深蓝L06上市发布会
- 旅行者之夜暨捷途汽车第四届旅行⁺大会
- AION i60上市发布会,国民刚需大五座SUV
- 新一代的红旗 更好的大五座
- 见证中国汽车产业“十四五”收官盛典—— 第二十三届广州国际汽车展览会即将盛大启幕
- 每一面皆旗舰,上汽旗舰·智己LS9震撼上市!
- 喝一口啤酒一个小时能吹出酒驾么?
- etc扣费记录在哪里查询
- etc装在车上哪个位置最佳
- 学手动挡车学费多少钱
- c1驾驶证10年到期换证需要体检吗
- 车龄12年车还能跑高速吗?你好
- 几万块钱买什么二手车好
- 仪表红色三角形一个感叹号


















