长安1元钱收购长安铃木,盘点那些国产化的“洋品牌”
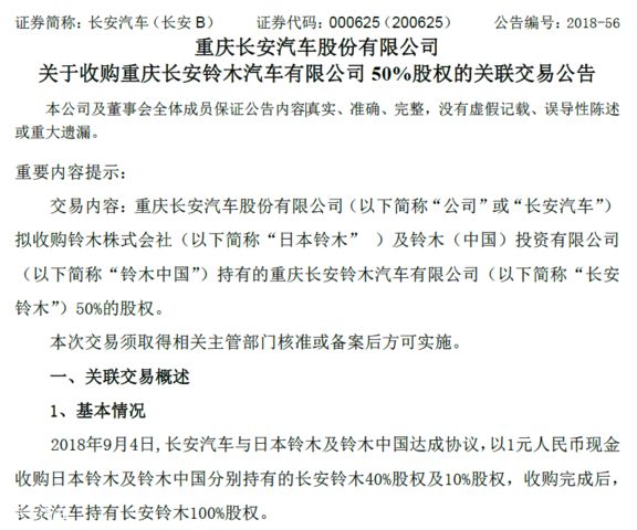
9月4日,入华25年的铃木,选择最终退出中国市场。长安汽车发布公告称将以1元人民币收购日本铃木及铃木中国分别持有的长安铃木40%和10%股权,收购完成后长安汽车持有长安铃木100%股权,此次股权交割将于今年年底前完成。

收购之后,长安将对长安铃木做出怎样规划?根据公告显示,此次股权收购完成后,长安汽车将对长安铃木持续经营,铃木将向长安汽车提供生产许可。长安铃木可继续生产、销售铃木品牌汽车并提供售后服务,未来长安汽车将完全拥有该品牌的控制权。
此前长安与铃木签署合资项目中,合资年限为30年,距离期满还剩五年时间。即便长安收购长安铃木,但在2022年之前暂不会改名。考虑到铃木在华的品牌价值,是否更改长安铃木品牌还有待考虑。

这已经不是第一家被中国车企收购的合资品牌或外资品牌了,此前包括著名的吉利收购沃尔沃等,诸多没落的外国品牌,以及一些合资品牌都变为国产品牌。下面我们来盘点下,还有哪些洋品牌被归化了。
吉利——Volvo
沃尔沃在1999年被福特收购,在被福特收购之后,沃尔沃并没有得到重视。2010年8月2日,吉利控股集团正式完成对福特汽车公司旗下沃尔沃轿车公司的全部股权收购。但这起事件在当时被誉为蛇吞象,持怀疑和质疑的大有人在。

收购后,吉利也投入了大量的资金给沃尔沃做研发,随后沃尔沃的销量也迅速提高,如今的沃尔沃IPO估值达到200亿美元,相当于让吉利赚了180亿美元左右。并且合作推出领克这一高端国产品牌,充分利用了沃尔沃的技术反哺给了吉利。
但为什么沃尔沃还是以合资形式生产呢?因为沃尔沃汽车人保有海外的独立生产能力,吉利不会参与具体的运营。所有研发,一切还是交由沃尔沃之前的技术团队。沃尔沃汽车的瑞典工厂仍然照常运营。

东风日产启辰在2010年正式成立,属于一个顶着合资面具的自主品牌。起初,东风日产启程属于比东风日产低一级别的品牌,使用着日产上一代平台与技术,在价格上也比日产的车型要低。
至2017年2月7日,启辰也选择了单飞这条道路,正式结束其合资自主的身份,归入东风集团。毫无疑问的是,没有了日产的庇护,启辰未来的路将更加艰难。

目前启辰D60所使用的发动机为日产HR16发动机,启辰T90的2.0L自吸发动机也使用与奇骏、逍客相同的MR20发动机。但1.4T版本的启辰已经开始使用东风自家的发动机,未来有可能从日产路线逐渐过渡到东风自主路线。

上汽——MG罗孚
名爵(MG)汽车,原本在英国是Morris汽车代理商,以双门敞蓬跑车闻名于汽车界。2005年7月22日,南京汽车集团有限公司成功收购了英国MG罗孚汽车公司及其发动机生产分部,开创了中国企业收购国外著名汽车企业的先例。

2007年4月,上汽集团全面收购南京汽车集团,成为MG汽车品牌的新主人。起初还是以进口车的身份销售,但是销量不佳,最终名爵放下身段,成了一个真正的国产汽车品牌,销量也随之提高。并且,还以罗孚75全部知识产权及技术平台为依托,创立了“荣威”品牌。

宝沃是一家创立于1890年的老牌汽车公司,因为种种原因在1961年宣布破产。在沉睡了近半个世纪后,2008年国内一家公司开始接触宝沃,2014年福田正式收购了宝沃品牌。

宝沃品牌宣传上一直标榜自己是个德国豪华品牌,从宝沃的历史看这点并没有什么不妥。但与前面品牌不同的是,宝沃早已停产几十年,并无技术沉淀。福田在乘用车上的经验和技术积累也并不多,这就导致宝沃后期的产品很缺乏卖点,甚至与品牌宣传相冲突。

华晨鑫源——SWM斯威
SWM是一个创办于1971年的意大利摩托车品牌,曾经,SWM摩托车和名贵跑车一样,是富裕家庭的身份标志。但受制于自身经营不善以及经济危机的影响,八十年代,SWM品牌逐渐退出市场。

接下来就与宝沃汽车的命运十分相似了,2014年,民企鑫源控股远赴意大利,拿下了SWM品牌。由于该公司与华晨汽车有关系,所以有汽车生产的资格。后来国内第一款斯威汽车X7就出来了,但跟意大利没有半点关系,是一个实打实的国产汽车品牌。

以上几个案例,既有从合资混血到自主经营生产的平滑过度,也有像吉利与沃尔沃这样在资本上进行收购,同时给予足够的自主权。还有像宝沃、斯威汽车这样“借尸还魂”式的方式。但无疑例外的是,这些通过收购并消化后的品牌,都陆续在国内推出其成果。
但有些没落车企的收购,既意味着重生,也意味着挑战。如荣威、名爵、启辰等品牌,虽然也有原车企的技术专利和成熟平台,但这些技术已经逐渐被淘汰,没有后期的升级和更新。只能在吃老本的同时,后期逐渐换装自家技术。而斯威与宝沃更像是收购了个名号,完全依靠自主技术生产。
- 长安福特不是国产车,应该是合资车,是长安汽车和福特汽车共同合资的。长安福特在国内的生产基地共有三个,分别是重庆、哈尔滨和杭...[详细]
- 根据车标网的统计,目前在售的国产汽车品牌有143个,共计1000多款车型,说实话,原本小编也以为国产汽车品牌也就十几二十个,仔细收集...[详细]
- 日前,我们从长安汽车官方获悉,长安全新逸动XT将于2018年8月29日正式上市。新车将推出7款搭载1.6L动力的车型,预售价格为7.79-10.99万元。...[详细]
- 近日,我们从长安汽车官方获悉,长安CS75新增一款智惠型将于8月21日上市,现款共推出包括两种动力的9款车型,售价为9.98-15.98万元。新车...[详细]
- 长安汽车股份有限公司并没有根据《缺陷汽车产品召回管理条例》和《缺陷汽车产品召回管理条例实施办法》的要求,向国家质检总局备案...[详细]
- 2018年3月2日,法重庆长安汽车股份有限公司根据《缺陷汽车产品召回管理条例》和《缺陷汽车产品召回管理条例实施办法》的要求,向国家...[详细]
- 2018年长安cs95大改款车型将于9月正式上市发售,新车采用了最新的家族式设计语言,全新的大嘴式前格栅拉伸了整个车头部分的视觉宽度,...[详细]
- 长安CX70怎么样?长安cx70在去年经历了一段断崖式大跌后,在进入2018年后强势反弹,3月份销量17765辆,仅次于旗下车型长安cx55。销量持续上...[详细]
- 长安CS95怎么样?金九银十是很多车企冲击销量的黄金时间段,但是长安cs95却在金九银十销量止不住下滑,到如今2月份销量仅有490辆。它的...[详细]
- 悦翔v3的汽车信息目前已经在长安汽车官网下架,说明如今市场在售的2015款悦翔v3已经停产。其中停产的真实原因没有向外公布,不过我们...[详细]
- 长安cs75怎么样 ?随着国内SUV行情越来越好,长安汽车也相继推出了自己的多款SUV车型,包括长安cs15、长安cs35、长安cs55、长安cs75等车型,...[详细]
- 长安铃木维特拉的油箱容积为47L。油箱是 汽车上的装燃料的容器,是液压系统中储存液压油或液压液的专用容器。油箱可分为开式油箱和闭...[详细]
- 铃木维特拉的导航软件安装位置安装在TF卡上,这种自己就能升级,建议你到GPS之家下载,以凯立德为例:需要下载软件包、地图包,两个...[详细]
- 长安铃木维特拉在高速转向时是比较稳当的,采用前麦弗逊式独立悬架/后扭力梁式非独立悬架设计,配置上并无差异。柔韧的悬架能够充分...[详细]
- 国产车的购置税是根据车辆的计税价格和税率来计算的,对于国产燃油车而言,购置税税率为10%。具体的计算方法有两种不同的方式。 1、...[详细]
- 在国内市场上,有几个品牌被认为是质量较好且性价比较高的。其中包括朝阳、双星、玲珑、三角以及双钱等。下面是这些轮胎品牌的一些...[详细]
- 国产第一辆轿车是一汽制造厂制造的东风牌轿车,诞生于1958年。在东风牌轿车之前,一汽已经制造出了解放牌卡车,不过造卡车和造轿车是...[详细]
- 随着二胎政策放开,国内消费者对于MPV车型的需求逐渐增加。在众多选择中,不少消费者关注的是性价比高、配置丰富的国产商务车。以下...[详细]
- 随着经济的不断发展和科技水平的提升,中国的轮毂行业也日益繁荣。消费者在面对众多品牌时,往往会想知道哪些国产轮毂品牌质量更优...[详细]


















