瓜子二手车因“遥遥领先”被罚1250万,以后吹牛真要交税了
茶余饭后,跟朋友吹牛“帅得违反广告法”,这不用交税,但如果是商业公司在广告中“吹牛”,那情况可就不一样了。
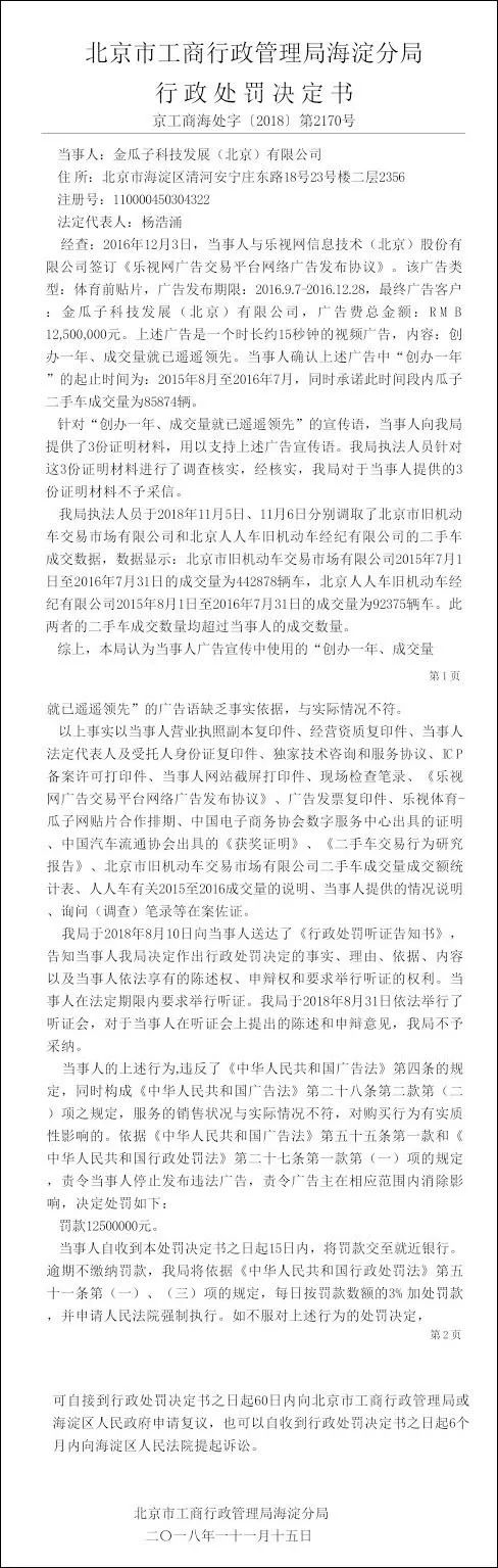
瓜子二手车因为曾在广告中使用了“成交量遥遥领先”的宣传语,被北京市工商行政管理局海淀分局认定为虚假宣传。瓜子发布违法广告被罚款1250万元。

11月30日,北京市工商行政管理局海淀分局正式发布对瓜子二手车的行政处罚决定书。从国家企业信用信息公示系统看到,北京市工商行政管理局海淀分局于11月15日发布对金瓜子公司(即瓜子二手车)的行政处罚决定书,对其罚款1250万元,目前该条处罚信息已记录在公示系统。

该行政处罚决定书显示,2016年9月7日至12月28日期间,金瓜子根据与乐视网信息技术(北京)股份有限公司签订的《乐视网广告交易平台网络广告发布协议》,花费1250万元发布了一条15秒钟的视频广告,其中广告词为:“创办一年,成交量就已遥遥领先”。

经瓜子二手车确认上述广告中“创办一年 ”的起止时间为:2015年8月至2016年7月,同时承诺此时间段内瓜子二手车成交量为85874辆。

(来源:新浪)
但工商局执法人员于两年后追查起这则广告,分别于本月5日、6日调取了北京市旧机动车交易市场有限公司和北京人人车旧机动车经纪有限公司(人人车)的二手车成交数据。数据显示:北京市旧机动车交易市场有限公司2015年7月1日至2016年7月31日的成交量为442878辆车;北京人人车旧机动车经纪有限公司2015年8月1日至2016年7月31日的成交量为92375辆车。两者的二手车成交数量均超过瓜子二手车的成交数量,因此认为瓜子二手车的“85874辆的销量”并非“业界领先”。
由于瓜子二手车在广告宣传中使用的“创办一年、成交量就已遥遥领先”宣传语缺乏事实依据,与实际情况不符,工商局责令瓜子停止发布违法广告,并在相应范围内消除影响,罚款1250万元。
瓜子二手车不服
针对该行政处罚瓜子二手车表示不服,瓜子在声明中称,“我们对该决定深感遗憾,对该决定的定性存有异议,已根据法律程序申请行政复议。”
违法就该重罚
同意的,点赞
