赛麟王晓麟是中国人吗?赛麟事件处理结果
2020年7月2日,江苏如皋经济技术开发区管委会发布情况通报称:发现赛麟汽车董事长、首席执行官王晓麟等人涉嫌提供虚假证明文件、利用职务之便挪用江苏寒麟巨额资金等问题和重要线索,公安机关业已受理并正在对相关人员涉嫌犯罪的行为依法开展侦查。距赛麟事件立案调查已过去四个月的时间了,如今赛麟事件处理结果如何呢?

在立案调查的第二天,赛麟汽车董事长王晓麟通过朋友圈回应,称自己被南通嘉禾(赛麟国资股东)诬告陷害,并表示将在后续采取行动。

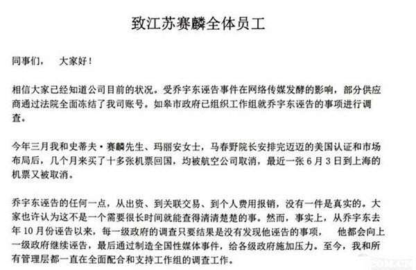
其实,这起赛麟事件得追溯到今年4月27日,来自江苏赛麟前法务员工乔宇东对王晓麟进行实名举报。在举报信中,乔宇东指出王晓麟实际控制的江苏赛麟4个外资企业股东,系以“虚假技术出资”作价66亿元取得江苏赛麟股份。
而王晓麟则回应称,乔宇东的言论系造谣,公司正全力配合相关部门进行调查。同时王晓麟还提到,由于乔宇东的诬陷行为,原计划5月到位的30亿元融资变成泡影。公司多个项目被迫暂停,公司高管出行受影响,员工减薪10%-20%。

6月16日-6月23日,江苏省南通市中级人民法院先后查封了江苏赛麟如皋两个工厂、144套公寓和上海分公司。查封公告显示,南通市中级人民法院在执行南通嘉禾起诉江苏寒麟等企业借贷纠纷一案。此外,狮迈汽车、萨林汽车、威蒙汽车和积泰汽车等四家外资股东所持赛麟的股权也被冻结。

6月30日,江苏赛麟的国资股东南通嘉禾科技投资开发有限公司给员工发了一份告知书,称由于江苏赛麟董事长、CEO兼法定代表人王晓麟远避美国,怠于履行职责,致使江苏赛麟无以为继,为最大程度保障员工的合法权益,将动用自有资金解决江苏赛麟于6月30日前办理完毕离职手续员工的社保、公积金、个税,并责成江苏赛麟管理委员会的成员负责执行和落实。
目前随着公安机关的立案调查,赛麟的造车梦已经基本“翻车”。虽然处理结果尚未得知,但若巨骗事实成立的话,王晓麟或许是第一个被刑事立案甚至锒铛入狱的造车新势力创始人。
- 吉利新能源汽车有熊猫MINI、帝豪L HiP、嘉际新能源、星越新能源、帝豪新能源和星越L增程电动版这6款,其中熊猫MINI和帝豪新能源属于纯电...[详细]
- 新能源电动汽车的保险费用受到多个因素的影响,包括车型、地区以及购车价格等。在大部分情况下,新能源电动汽车的保险费用一年大致...[详细]
- 新能源汽车保险的购买方式是如何确保最划算的呢?从另一个角度来看,以下是一些建议和注意事项: 1. 新车购买保险:在购车时,你可以...[详细]
- 众所周知,纯电动车在用车成本上具有一定的优势。然而,许多车主发现,同等价位的纯电动车保险费用比燃油车更高。这引发了一个问题...[详细]
- 随着社会进步和技术发展,越来越多的消费者开始选择新能源汽车。这些新型车辆在安全性和环保性方面具有显著优势。然而,与传统燃油...[详细]
- 作为造车新势力的一员,江苏赛麟汽车曾高调宣布要在中国生产超级跑车,而从今年6月23日开始,公司就经历了工厂和办公楼被全面查封、...[详细]
- 前途汽车属于长城华冠汽车科技股份有限公司的,品牌注册时间为2016年。前途汽车业务范围甚广,其中包括汽车造型、性能集成、供应商管...[详细]
- 欧拉是由长城汽车生产的,该车是一款两座新能源汽车,独特的身形,小巧玲珑显得十分可爱。该车以价格实惠,安全性能高等特点,成为...[详细]
- 高合HiPhi是华人运通公司旗下的豪华智能纯电品牌, 最早成立于2019年。该公司专注于未来智能交通产业,业务范畴涉及新能源汽车整车、智...[详细]
- 增程式电动汽车指的是在纯电动汽车基础上,增加一个内燃机给动力电池充电或直接驱动电机增加续航里程,从而克服纯电动汽车行驶里程...[详细]
- 2022年很可能是自动驾驶技术迎来爆发的一年。一方面,《汽车驾驶自动化分级》《关于促进道路交通自动驾驶技术发展和应用的指导意见》...[详细]
- 作为高科技新能源材料,石墨烯又被称为黑金材料之王,是目前已知最薄、强度最大、导电导热性能最好的一种新型纳米材料,是头发丝的...[详细]
- 谈及电动汽车,首谈电池,也绝对离不开电池。当前,由于电池价格高昂,导致电动汽车价格高居不下。网上很多人都放言如果政策补贴消...[详细]
- 如今除了燃油车之外,还存在很多不同动力电池的新能源汽车,虽说现在很多消费者对新能源汽车感兴趣,但从目前来看,像续航焦虑、充...[详细]
- 哪吒汽车,母公司为浙江合众新能源汽车有限公司(简称合众公司),和蔚来、小鹏一样成立于2014年,同样是造车新势力中一名新生。但这...[详细]
- 新能源这个概念已经出现将近十年的时间了,第一批购买新能源汽车的车主们也早已到了很尴尬的时期,因为他们的新能源汽车已经面临电...[详细]
- 电动汽车在车辆结构上与传统燃油车有着本质的区别,近些年纯电动汽车技术不断推进发展,购买电动汽车的人也是越来越多。但随着电动...[详细]
- 去年开始,越来越多的车企在开发纯电动车外都相继推出插混版本,即便是在纯电动领域建树颇丰的国产品牌也纷纷加入插混阵营,可见对...[详细]
- 混合动力一般是指燃料与电能的混合,内燃机与电机的输出特性恰好相反,电动机在低转速时可以爆发强大的扭矩,为车辆起步加速提供充...[详细]


















