国马增程式新能源汽车最新消息,工信部批准国马增程式电动车
时间:2021-08-18 10:20:52 编辑:车主手册
国马新能源是海南新港岛集团旗下的新能源汽车品牌,这个品牌也算是较早一批玩新能源的,可以查到的资料显示2013年的时候国马增程式乘用车已经下线。但是新港岛集团并没有将国马新能源这个品牌做起来,反而是搞起了传销。

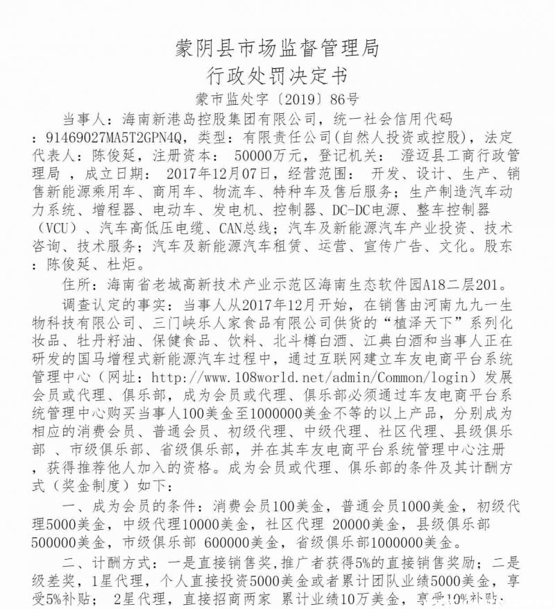
从2020年开始,国马新能源已经再没有声息了,原因是2019年底,市场监督局对新港岛集团进行了处罚,根据处罚决定书的描述,新港岛集团在研发国马增程式新能源汽车过程中,发展出了会员、代理、俱乐部等机构,并且累积了会员3万余人,投资6万余单,已经属于组织策划网络传销的违法行为。
新港岛集团被工商管理部门没收了3800多万非法所得、罚款2百万,基本上判了国马新能源死刑,所以网络上关于工信部批准国马增程式电动车的消息都是虚构的。

(处罚判决书原文)
新港岛集团是怎么引诱投资者掉坑的呢?据了解,它是通过所谓的兜售原始股来吸引投资者的,新港岛集团先抛出要在纳斯达克上市的消息,要知道纳斯达克的门槛在所有证券交易所中门槛是比较高的,这样显得新港岛比较有实力,后来新港岛有改称在荷兰加勒比证券所上市,这个交易所的门槛非常低,有5万美元就能上市。
最终肯定是没有上市、或者上市了但不能交易,但新港岛让会员交钱,并承诺随着股价上涨可以得到分红甚至股权的方式诱惑投资者给钱,实际上所谓的股价上涨都是假的,只是为了吸引投资者多投钱而已。

除了国马新能源以外,新港岛集团吸引投资者的版块还有文旅康养生物、植泽天下化妆品、牡丹籽油、北斗樽白酒、江典白酒等,名称变了而已,套路都是一样。
最新推荐
相关文章
- 早在2019年,国马新能源公司就扬言要在10月份上市,上市后将发行6000万股,并以8元每股的价格兜售原始股。但还没等到公司上市,国马新...[详细]
- 近日,乘联会建议取消绿牌的消息闹得沸沸扬扬,早在2023年2月底,乘联会秘书长崔东树就向媒体透露,称乘联会已经向国家有关部门提出...[详细]
- 最近几年关于新能源投资APP诈骗的案件可以说是屡见不鲜,但真正破案了的却少之又少,其主要原因在于这些APP的作案团伙并不在国内,而...[详细]
- 众力新能源APP赚钱并不是真的,该平台会通过各种套路圈钱,等骗取到的资金积累到一定数额后就会直接跑路,但由于创办平台的人以及团...[详细]
- 一说到新能源每月补贴3000的骗局,可能有些网友就会想到中核优赛新能源有限公司,该公司打着零首付的名号,引导消费者签订购车合同,...[详细]
- 弹匣电池是广汽埃安的电池技术,往简单方面说,弹匣电池就是通过一系列技术降低三元锂电池发生热失控的概率,并且减少三元锂电池热...[详细]
- 氢燃料电池具有转化效率高、生成物无污染、续航里程高、补充速度快等优点,是真正意义上的清洁能源,也是取代内燃机成为新能源汽车...[详细]
- 蔚来是目前第一个采用换电设计的新能源车企,在全国各地蔚来都配备了一定数量的换电站,开启了纯电车换电的先河。不过很多人对于蔚...[详细]
- 加氢几分钟,畅行数百公里。这是去年上海车展汽车零部件供应商博世氢燃料电池所打出的标语。而在目前,大部分主机厂认为,未来汽车...[详细]
- 前段时间网络上新能源货车跑贷是骗局吗这个话题引起不少朋友的关注,特别是一些跑货车的朋友。那这个新能源货车跑贷是不是骗局呢?...[详细]
- 2018年,据《日本经济新闻》报道,日产宣布暂停与戴姆勒及福特合作开发燃料电池车的计划,将力量集中于发展电动汽车。曾经受热捧的氢...[详细]
- 自新能源车型问世以来,关于新能源电池方面的新闻报道已是层出不穷,譬如新能源车型到达一定使用年限后,更换动力电池的费用足以买...[详细]
- 汽车不再需要添加汽油就能跑了,这是前几年爆发出来的热门话题。其实所谓可以代替汽油的新能源材料,根本就是一场骗局。不过是掺杂...[详细]
- 近几年来,新能源汽车的火苗逐渐旺盛。各国纷纷表态,在几十年内将燃油车完全停售。不过这在很多人眼里,停售燃油车是一场骗局。因...[详细]
- 目前,电池领域最核心的技术由中、日、韩三国掌控,一定程度上改变了科技硬实力的西强东弱局面。而关于比亚迪电池技术世界排名,可...[详细]
- 2022年6月23日,蔚来汽车冲出上海嘉定创新港总部大楼坠楼的事件热议一天后,得到了蔚来官方的回应。官方发文表示,这是一起意外事故,...[详细]
- 华为汽车在2022年2月就已经上市开售,该品牌也就是塞力斯问界M5,新车共推出四款车型,指导售价为25.98-33.18万元。据了解,问界M5的主要...[详细]
- 华为氢能源动力汽车并不是真的,到目前为止,汽车市场上还没有氢能源汽车上市。对于华为而言,唯一与之相关的塞力斯问界M5,华为都...[详细]
- 据《无敌电动网》的最新消息,哪吒S已经于7月31日正式上市,新车共推出了增程版、纯电版等多款配置车型,新车起售价在19.98万元。 PS:...[详细]


















