大众新迈腾定速巡航按键图解,迈腾定速巡航怎么开
大众新迈腾定速巡航使用方法
提示:
若交通状况不允许与前方车辆保持一定的安全距离恒速行驶,则切勿利用巡航控制系统恒速行驶,否则,极易引发严重伤亡事故!
● 安全起见,在无法与前方车辆保持安全距离的车流密集的路段、坡道、多弯道路段或湿滑路面(例如,冰雪、潮湿或积水路段)、碎石路面或洪水淹没过的路段上行驶时切勿使用GRA。
● 在无路面地区或土路上行驶时切勿使用GRA。
● 必须按能见度、天气状况、道路及交通状况调整车速及距前方车辆距离。
● 使用后应及时关闭GRA,避免误用GRA 引发事故。
● 设定的巡航车速不宜过高,必须与当时的道路、交通及天气状况相适应,否则,极易引发事故。
● 轿车沿下坡行驶时GRA 无法使轿车以设定的巡航车速恒速行驶,轿车在自重作用下将加速行驶,此时,应立即挂入低速档,或施加脚制动,降低车速。
大众新迈腾定速巡航怎么用,迈腾定速巡航使用方法
大众新迈腾定速巡航使用方法
提示:
若交通状况不允许与前方车辆保持一定的安全距离恒速行驶,则切勿利用巡航控制系统恒速行驶,否则,极易引发严重伤亡事故!
● 安全起见,在无法与前方车辆保持安全距离的车流密集的路段、坡道、多弯道路段或湿滑路面(例如,冰雪、潮湿或积水路段)、碎石路面或洪水淹没过的路段上行驶时切勿使用GRA。
● 在无路面地区或土路上行驶时切勿使用GRA。
● 必须按能见度、天气状况、道路及交通状况调整车速及距前方车辆距离。
● 使用后应及时关闭GRA,避免误用GRA 引发事故。
● 设定的巡航车速不宜过高,必须与当时的道路、交通及天气状况相适应,否则,极易引发事故。
● 轿车沿下坡行驶时GRA 无法使轿车以设定的巡航车速恒速行驶,轿车在自重作用下将加速行驶,此时,应立即挂入低速档,或施加脚制动,降低车速。
大众迈腾定速巡航怎么用,迈腾自动巡航按键图解

大众迈腾定速巡航按键使用图解
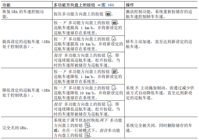
①CNL键为取消定速巡航按钮,0/1则为关闭定速巡航,当我们需要恢复巡航时可以按下RES键。
②定速巡航的功能并非在打开开关后马上开启,SET键是设置按钮,按下后调整所需速度。(注意:低于30km/h车速时定速巡航功能无法使用)
③中间的银色按钮可以控制定速巡航的速度,左边为减速右边为加速。
④驾驶员可以通过中间的滚轮控制车距。

使用定速巡航注意事项
①定速巡航需车主自己踩刹车,自适应才会自动制动。但是电子设备难免会有不灵敏的地方,驾驶员还是要时刻注意周遭的情况。
②当驾驶员踩下制动踏板,定速巡航结束工作。之前设置的速度值还在系统存储,可以直接恢复。
③道路蜿蜒陡峭、颠簸湿滑,以及车辆较多等情况下,使用定速巡航容易造成危险。请关闭巡航,车主自己驾驶。。
④车辆下陡坡路段,可能超出设定的速度。一定要踩踏刹车辅助制动,或者直接关闭定速巡航。
大众2017迈腾定速巡航图解,迈腾定速巡航怎么关闭
大众新迈腾定速巡航使用方法
提示:
若交通状况不允许与前方车辆保持一定的安全距离恒速行驶,则切勿利用巡航控制系统恒速行驶,否则,极易引发严重伤亡事故!
● 安全起见,在无法与前方车辆保持安全距离的车流密集的路段、坡道、多弯道路段或湿滑路面(例如,冰雪、潮湿或积水路段)、碎石路面或洪水淹没过的路段上行驶时切勿使用GRA。
● 在无路面地区或土路上行驶时切勿使用GRA。
● 必须按能见度、天气状况、道路及交通状况调整车速及距前方车辆距离。
● 使用后应及时关闭GRA,避免误用GRA 引发事故。
● 设定的巡航车速不宜过高,必须与当时的道路、交通及天气状况相适应,否则,极易引发事故。
● 轿车沿下坡行驶时GRA 无法使轿车以设定的巡航车速恒速行驶,轿车在自重作用下将加速行驶,此时,应立即挂入低速档,或施加脚制动,降低车速。
大众迈腾倒车镜多少钱,迈腾倒车镜怎么安装
大众迈腾倒车镜镜片的价格大概是50元/个,安装镜片的时候要先将之前镜片留下的胶水清除掉,然后重新打上胶水将新镜片贴合安装。
提示:
收折或打开车外后视镜时务必小心,注意防止致伤人员。
● 车外后视镜收折范围内无人时方可收折或翻开后视镜。
● 车外后视镜收折或翻开时,务必注意手指不要被夹在车外后视镜和后视镜底座之间。
● 曲面(凸面或球面)后视镜虽可扩大视野,但反映的物象小于实物,看起来比实际距离更远。
● 变换车道时若用曲面后视镜估测与其它车辆的距离,可能引发严重伤亡事故。
● 最好用车内后视镜判断与后随车辆或其它车辆的距离。
● 务必确保车后视野清晰。
- 大众迈腾后视镜片拆卸操作较为简单,把镜片向内和向下调节到手掌可以插入后用力往外掰,即可取下。 提示: 收折或打开车外后视镜时...[详细]
- 大众迈腾于4S店更换后视镜总成的价格大概是1100元/个,后视镜片的价格则较为便宜,更换费用为50元左右。 提示: 收折或打开车外后视镜...[详细]
- 大众迈腾车内后视镜拆卸操作较为简单(不带车道辅助或雨量感应的型号),将后视镜逆时针旋转90度即可取下,安装时将后视镜对号底座位置...[详细]
- 大众迈腾车内后视镜使用说明 自动防眩目车内后视镜 打开点火开关后,根据传感器探测到射入光线的强度自动 调整车内后视镜防眩目状态...[详细]
- 大众新迈腾天窗使用说明 提示: ● 在冬季寒冷气候下,打开或翻开电动全景滑动/翻开式天窗前应清除干净车顶上的冰雪,以免损坏天窗。...[详细]
- 大众新迈腾全景天窗长800mm,款700mm,可打开长度达380mm。天窗总面积0.56平方米,可打开面积0.266平方米。 全景天窗实际上是相对于普通天窗...[详细]
- 大众迈腾挡风玻璃价格为带雨量感应装置的1700元,不带雨量感应装置的1400元。 挡风玻璃通常是以层压过的安全玻璃所制作,里外各一层弯...[详细]
- 大众迈腾后挡风玻璃加热按键如下图, 启动后风窗加热器:发动机运转时按压该按钮后风窗加热器方能起作用,约工作10 分钟后加热器自动...[详细]
- 大众全新迈腾配备了全景天窗,而且天窗的前半部分可以打开,满足了国人的喜好。 全景天窗实际上是相对于普通天窗而言。一般而言,全...[详细]
- 大众新迈腾天窗初始化:保证天窗处于关闭状态下,确认天窗电机初始位置,然后点火,将天窗置于最大倾斜位置。保持天窗开关按下,直...[详细]
- 大众新迈腾天窗异响解决方法: 1,静止时有响动,是天窗附近的部件有松动。静止时有响动,密封件质量不过关。开启时有响动,是升降...[详细]
- 大众新迈腾天窗使用说明 提示: ● 在冬季寒冷气候下,打开或翻开电动全景滑动/翻开式天窗前应清除干净车顶上的冰雪,以免损坏天窗。...[详细]
- 大众迈腾后视镜电动折叠使用说明 ● 可通过信息娱乐系统上的CAR按键及设置和 后视镜和刮水器 功能按钮选择车外后视镜同步调整功能。...[详细]
- 大众迈腾打不着火、不好启动的原因主要在于发动机油路、电路、以及机械故障。从油路上讲主要故障在于汽油压力低,雾化不好;从电路...[详细]
- 2017年9月4日,国家质检总局发布汽车召回公告,由于存在发动机熄火风险,大众系车企将从今年12月25日起,召回近182万辆汽车。回的车型包...[详细]
- 天神之眼C、云辇-C,双C满配超级体验 比亚迪海狮06广州上市,打造出行新体验
- 断代领先,诚意拉满,成就20万级大五座智能SUV市场最强爆品
- 比亚迪“大五座天花板”方程豹钛7火爆上市,售价17.98万元起
- 11.49万起!一汽-大众全新一代速腾L正式上市
- 20万内唯一中大型插混MPV出征慕尼黑,星海V9展现中国智造
- 新央企 新凯程 商用新价值 长安凯程V919闪耀科技生态大会
- “海纳百川”全面加速,新长安闪耀慕尼黑国际车展
- “超级大五座智能SUV”新一代智己LS6正式上市
- 全面速腾 让生活热气腾腾
- 方程豹钛7上市发布会
- 喝一口啤酒一个小时能吹出酒驾么?
- etc扣费记录在哪里查询
- etc装在车上哪个位置最佳
- 学手动挡车学费多少钱
- c1驾驶证10年到期换证需要体检吗
- 车龄12年车还能跑高速吗?你好
- 几万块钱买什么二手车好
- 仪表红色三角形一个感叹号














