本田urv仪表盘设置,本田urv仪表盘怎么调节
本田urv仪表盘设置,开机后,CLK键是显示时间和设置时间:1)长按CLK约5秒钟,屏幕出现时间显示闪烁;2)调整键(左转减小,右转增大);3)时钟,分钟选择键;4)调整时间后,再按CLK,就好了;5)一般几秒钟后无动作就会退出调整模式。
本田urv仪表盘调节方法如下:


不同汽车的仪表不尽相同。但是一般汽车的常规仪表有车速里程表、转速表、机油压力表、水温表、燃油表、充电表等。现代汽车仪表盘的面膜下制作了各式各样的指示灯或警报灯,例如冷却液液面警报灯、燃油量指示灯、清洗器液面指示灯、充电指示灯、远近光变光指示灯、变速器挡位指示灯、制动防抱死系统(ABS)指示灯、驱动力控制指示灯、安全气囊(SRS)警报灯等。
传统的车速表是机械式的。典型的机械式里程表连接一根软轴.软轴内有一根钢丝缆。软轴另一端连接到变速器某一个齿轮上。齿轮旋转带动钢丝缆旋转.钢丝缆带动里程表罩圈内一块磁铁旋转。罩圈与指针联接并通过游丝将指针置于零位。磁铁旋转速度的快慢引起磁力线大小的变化。平衡被打破指针因此被带动。这种车速里程表简单实用.被广泛用于大小型汽车上。不过.随着电子技术的发展。现在很多轿车仪表已经使用电子车速表,常见的一种是从变速器上的速度传感器获取信号,通过脉冲频率的变化使指针偏转或者显示数字。
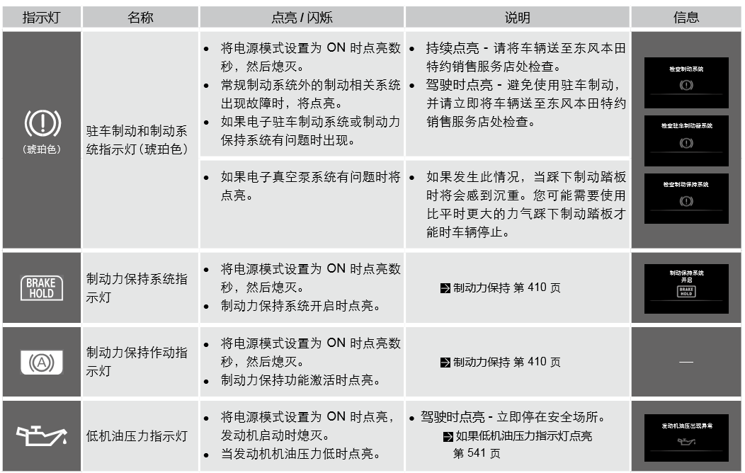
本田urv仪表盘说明,本田urv仪表盘指示灯图解
本田urv仪表盘是反映车辆各系统工作状况的装置。常见的有燃油指示灯、清洗液指示灯、电子油门指示灯、前后雾灯指示灯及报警灯。
本田urv仪表盘指示灯图解 如下:



不同汽车的仪表不尽相同。但是一般汽车的常规仪表有车速里程表、转速表、机油压力表、水温表、燃油表、充电表等。现代汽车仪表盘的面膜下制作了各式各样的指示灯或警报灯,例如冷却液液面警报灯、燃油量指示灯、清洗器液面指示灯、充电指示灯、远近光变光指示灯、变速器挡位指示灯、制动防抱死系统(ABS)指示灯、驱动力控制指示灯、安全气囊(SRS)警报灯等。
传统的车速表是机械式的。典型的机械式里程表连接一根软轴.软轴内有一根钢丝缆。软轴另一端连接到变速器某一个齿轮上。齿轮旋转带动钢丝缆旋转.钢丝缆带动里程表罩圈内一块磁铁旋转。罩圈与指针联接并通过游丝将指针置于零位。磁铁旋转速度的快慢引起磁力线大小的变化。平衡被打破指针因此被带动。这种车速里程表简单实用.被广泛用于大小型汽车上。不过.随着电子技术的发展。现在很多轿车仪表已经使用电子车速表,常见的一种是从变速器上的速度传感器获取信号,通过脉冲频率的变化使指针偏转或者显示数字。
本田urv仪表盘详解,本田urv仪表盘故障灯图解
本田urv仪表盘详解如下:


本田urv仪表盘故障灯图解 如下:



本田urv仪表盘是反映车辆各系统工作状况的装置。常见的有燃油指示灯、清洗液指示灯、电子油门指示灯、前后雾灯指示灯及报警灯。
不同汽车的仪表不尽相同。但是一般汽车的常规仪表有车速里程表、转速表、机油压力表、水温表、燃油表、充电表等。现代汽车仪表盘的面膜下制作了各式各样的指示灯或警报灯,例如冷却液液面警报灯、燃油量指示灯、清洗器液面指示灯、充电指示灯、远近光变光指示灯、变速器挡位指示灯、制动防抱死系统(ABS)指示灯、驱动力控制指示灯、安全气囊(SRS)警报灯等。
传统的车速表是机械式的。典型的机械式里程表连接一根软轴.软轴内有一根钢丝缆。软轴另一端连接到变速器某一个齿轮上。齿轮旋转带动钢丝缆旋转.钢丝缆带动里程表罩圈内一块磁铁旋转。罩圈与指针联接并通过游丝将指针置于零位。磁铁旋转速度的快慢引起磁力线大小的变化。平衡被打破指针因此被带动。这种车速里程表简单实用.被广泛用于大小型汽车上。不过.随着电子技术的发展。现在很多轿车仪表已经使用电子车速表,常见的一种是从变速器上的速度传感器获取信号,通过脉冲频率的变化使指针偏转或者显示数字。
本田URV定速巡航怎么用,URV自动巡航按键图解

本田URV 定速巡航按键使用图解
①CANCEL的作用是取消定速巡航,RES的作用是恢复巡航,MAIN则为关闭定速巡航。
②我们在开启定速巡航之前应该通过SET键设置巡航速度。(注意:定速巡航车速太低时无法使用,使用时时速应高于30km)
③方向盘右侧加减符号按键,用于控制定速巡航车速,上加下减。
④车距调节会自动识别与前车的距离,前车刹车也会跟着减速刹车。
⑤车道保持比起预警系统,多了对刹车机构的控制。当车辆偏离道路,有压线的趋势,此时保持系统接入并且刹车发出警告。

本田URV使用定速巡航注意事项
①定速巡航并不具备自动制动的功能,而自适应巡航更加智能,解决了这个问题。温馨提示:车主还是要眼观四方,耳听八方。
②刹车即为定速巡航的终止信号。设置的速度值依然保留,通过手动方式可以恢复巡航。
③遇到暴雨、蜿蜒的山路等情况,务必关闭掉定速巡航,以免造成危险。
④车辆下陡坡路段,可能超出设定的速度。此时应该踩刹车控制车速,防止失控造成事故。
本田URV有几种驾驶模式,URV ECO模式省油吗
本田URV有经济、纯电、自动、低档和运动五种驾驶模式。在档把或按下中控附近的按钮时,就能进行模式的切换了。ECO不像车企宣传的那样省油,不过效果还是能起到一些。下面为介绍几种模式的特点。ECO并非宣传的那么省油,不过确实也能起到一定效果,因人而异。以下介绍几种不同的模式。

1、经济模式(ECO)
该模式下,行车电脑会限制喷油量,以及控制变速箱的换挡逻辑。通俗一点说,车辆的洪荒之力被封印,车主踩一脚油门,动力不会立刻上来,而是缓慢加速。

2、纯电模式(EV)
这种模式只会出现在混合动力车型中,当切换至纯电模式时,电动机驱动车辆,发动机不会介入工作。不过此模式下,纯电的续航里程会比较短,当电池电量耗完时,发动机会介入工作。

3、自动模式
各项性能参数比较合理,刚柔并济,适用于大多数车主。犹如调配好的相机,直接按快门就行了。舒适度不差,油门响应也很快。
4、动态模式
它也称为“运动模式”,换挡逻辑将发生更大的变化。降档提前,升档延后,为的是车辆长时间处于高扭矩状态。动力充沛直接反应在推背感上,犹如后方是诺亚方舟推动着你前进。当然,高转速使喷油量增加,同时加大了发动机以及变速箱的磨损。不过偶尔“激烈”驾驶一下,还可以清除发动机内的积碳。

5、低挡模式(L挡)
当需要上陡坡时可以使用L档以保持发动机高扭矩的输出,同时长下坡也可使用L挡以防止刹车热衰减。

- 本田URV 的ESP开关位于中控台空调屏幕的下方,如图示按钮。车辆默认是开启ESP功能的,按下该按钮关闭功能。 本田URV ESP使用方法 车辆在行...[详细]
- 上坡前先踩住刹车停留数秒,把脚从刹车板挪开,这其中系统自带2秒停留时间,让车主踩油门上坡。本田URV并没有独立的上坡辅助开关,上...[详细]
- 本田URV一键启动按钮位于中控屏幕左下角,车主携带钥匙,直接可以启动车辆。 1、启动/关闭发动机 ①启动:踩下制动踏板,按下一键启动...[详细]
- 自动启停功能在主驾驶左侧按键中设置,采用机械按键。需要关闭时,直接触碰按键位置即可。 自动启停与自动驻车的使用事项 现在稍微...[详细]
- 本田URV档位使用说明书图解 本田URV自动挡车型的档位有P、N、R 、D/S。挂挡方法如下。 ①D:前进档,踩刹车,按住档把侧面的按键,往下推...[详细]
- 本田URV油箱为57升,厂商建议添加92号汽油。车辆熄火后不要锁车,直接按下油箱盖,就能打开。 本田URV加油流程 当按下中央门锁时,油箱...[详细]
- 本田URV的车窗一键升降按键在驾驶员车门扶手处。使用方法如下: 1、打开车窗(一键降下) ①按压按钮到一档的位置(用力过大会达到二...[详细]
- 本田URV保险丝盒图解说明 各个保险盒原理相似,因此本文就采用驾驶员脚踏板处上方的保险盒作为参考。每个保险丝盒的盖子都有相应的编...[详细]
- 本田URV点烟器位于档杆中控下方储物格旁,只需要将点烟器的手柄按下去就会开始加热,完毕之后会自动弹出。 本田URV点烟器保险丝位置...[详细]
- 本田URV的天窗开关位于汽车前排车顶阅读灯位置处。前排车顶功能区还集成了主驾驶位阅读灯、副驾驶位阅读灯、车内灯光与车门同步、遮...[详细]
- 本田URV的后备箱开关位于驾驶员左侧位置。2019款本田URV后备箱容积为510L。按下按键后备箱盖就会自动开启。还可以通过车钥匙解锁后备箱...[详细]
- 本田URV的儿童锁位于后排的车门上,开关按键在驾驶位的车门扶手处。车主直接按压卡通儿童图标的按键即可解除或者开启儿童锁。早期的...[详细]
- 本田URV驾驶位座椅调节按钮位于坐垫左侧,主要有腰部支撑、座椅位置,靠背三个调节功能。本田URV的后排座椅厂家设定为可放倒。 本田...[详细]
- 本田URV后视镜调节在车门扶手处。拨至L位置,此时就可以上下左右按动按键,调节左后视镜的角度。同理,拨至R位置可以调整右后视镜的...[详细]
- 本田URV 的钥匙有锁车、后备箱开启、以及解锁三个按键。MPV车型(例如奥德赛)的钥匙拥有四个按键,分别是锁车,解锁,左后门开启及右...[详细]














